
Melexis' MLX90614ESF-AAA is an infrared thermometer designed for non-contact temperature sensing. An internal 17-bit ADC and a powerful DSP contribute to the MLX90614's high accuracy and resolution. It has a huge number of applications including body temperature measurment and movement detection.
The MLX90614 provides two methods of output: PWM and SMBus (i.e. TWI, I2C). The 10-bit PWM output provides a resolution of 0.14ˇăC, while the TWI interface has a resolution of 0.02ˇăC. The MLX90614 is factory calibrated in wide temperature ranges: -40 to 85ˇăC for the ambient temperature and -70 to 380ˇăC for the object temperature. The measured value is the average temperature of all objects in the Field Of View of the sensor. The MLX90614 offers a standard accuracy of 0.5ˇăC around room temperatures.
Features
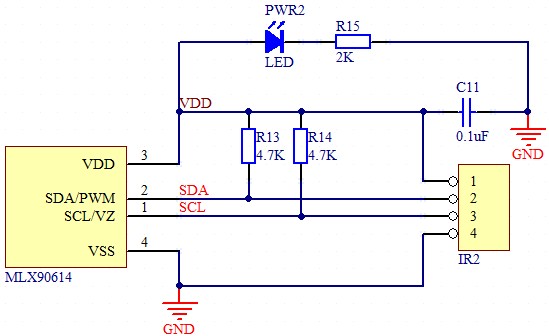
We designed this compact breakout board for MLX90614. On the back side the red LED would indicate power connection.



Connect this module with Arduino
Arduino |
MLX90614 module |
5V |
VCC |
GND |
GND |
SCL (UNO A5, Mega 21) |
SCL |
SDA (UNO A4, Mega 20) |
SDA |

Visit our github page to download the library. Upload the code to Arduino.
Open Serial Monior, set the baud rate at 9600.
Put my hand before the sensor and the temperature went up to around 35.00 Celcius. It is really accurate.
We offer more resisters and capacitors in the package in case you need to try more than once while soldering.
| Item | Quantity |
| PCB board | 1 |
| MLX90614ESF-AAA | 1 |
| 0805 LED | 2 |
| 0603 4.7K resister | 5 |
| 0603 2K resister | 5 |
| 0805 100nf capacitor | 3 |
| 4pin mail header | 1 |
| 4pin bended header | 1 |